
内容提要
本研究通过在一种新型吲哚菁绿衍生物IR820骨架的中位引入富电子/位阻庞大的基团,开发了可在808 nm光照射下被激活的高效无重原子光敏剂(IR820-1–3)。实验结果和瞬态吸收光谱研究表明,取代基的位阻大小在促进活性氧(ROS)生成方面起着关键作用。具有高度扭曲分子结构的光敏剂IR820-3可通过I型和II型两种光化学途径实现更优异的ROS生成。IR820-3的自组装纳米结构在与白蛋白相互作用后会发生部分解组装,从而增强其荧光强度和光动力效率。有趣的是,带正电的花菁骨架促进了IR820-3在线粒体中的特异性定位,这进一步提升了IR820-3对癌细胞的光动力治疗效果。更重要的是,体内实验结果表明,IR820-3具有优异的肿瘤靶向能力,并可在808 nm近红外照射下高效实现肿瘤光消融。

实验结果与讨论
IR820基光敏剂的合成与活性氧产生
本研究通过在IR820核心的中位引入不同的给电子/位阻庞大基团,即三苯胺、4-甲氧基-N-(4-甲氧基苯基)-N-苯基苯胺以及1,1,2,2-四苯基乙烯(TPE),设计并合成了一系列基于七甲川花菁的光敏剂,用于癌症光动力治疗。之所以选择IR820作为七甲川花菁骨架,是基于其优异的性质,包括在近红外区域具有较高的摩尔消光系数(> 105 m−1 cm−1)以及良好的光稳定性和化学稳定性。这一独特优势来源于它与吲哚菁绿(ICG)在结构上的相似性,同时其改良结构又增强了其化学性质和光稳定性,并允许通过氯反应位点进行进一步功能化。通过一步反应合成了一系列光敏剂(IR820-1–3)。作为对照,含有4-(1,2,2-三苯基乙烯基)-1,1′-联苯(TPE-Ph)取代基的IR820-4也按照先前报道的方法进行了合成。随后,在二甲基亚砜(DMSO)中测定了IR820衍生物在单体状态下的紫外-可见吸收光谱和荧光光谱。所有IR820衍生物(IR820-1–3)在约812 nm处均表现出强烈的紫外-可见吸收带,其摩尔消光系数与IR820相当(约为2 × 105 m−1 cm−1),这表明在中位引入取代基后,IR820核心优异的捕光能力得以保留。随着取代基给电子能力的增强,吸收光谱出现了轻微蓝移。密度泛函理论计算表明,这种位移源于R基团的给电子效应,它提高了最低未占据分子轨道的能级,而对最高占据分子轨道的影响很小。此外,所有IR820衍生物都表现出中等强度的荧光,这有利于荧光成像应用。
为了评估三重态的形成以及IR820衍生物作为有效光动力治疗光敏剂的潜力,我们在磷酸盐缓冲盐溶液(PBS)中考察了其在近红外光照射下的ROS生成。首先,通过测定IR820基光敏剂在水溶液中的吸收光谱和荧光光谱,研究了其聚集行为。与其在DMSO中的对应单体相比,IR820染料在PBS中的吸收光谱强度显著降低,且最大吸收带发生蓝移。该光谱展宽现象表明形成了H聚集体。此外,与DMSO相比,其在PBS中的荧光强度也显著减弱。动态光散射和透射电子显微镜结果表明,这些分子形成了平均粒径约为30–80 nm的球形纳米颗粒。这些结果证实,IR820染料在水溶液中可自组装形成纳米颗粒。值得注意的是,由于其高度扭曲的结构降低了π–π堆积相互作用,IR820-3和IR820-4形成的纳米结构比IR820形成的纳米结构更加稳定。
随后,我们采用2′,7′-二氯二氢荧光素二乙酸酯(DCFH-DA)作为总ROS探针,评估了IR820基光敏剂的ROS生成能力。结果显示,在808 nm激光照射(0.3 W/cm²)下,与对照组IR820相比,IR820-1–4均产生了明显更多的总ROS。值得注意的是,在相同条件下,IR820-3在所有IR820基光敏剂中表现出最高的ROS生成效率,其ROS生成能力大小规律为IR820-3 > IR820-4 > IR820-2 > IR820-1 > IR820。尽管已有报道表明给电子基团能够增强ROS生成,但我们的研究结果表明,位阻效应可能是ROS生成的关键因素。具体而言,通过二氢乙啶(DHE)检测证实,IR820-3和IR820-4能够生成大量超氧阴离子(O2•−)。相反,在相同激光照射条件下,IR820、IR820-1和IR820-2几乎不生成或仅生成极少量O2•−。我们认为,在IR820核心中引入位阻庞大的TPE基团会诱导形成高度扭曲的分子结构,这种结构能够抑制异构化,促进有利的自组装,增强ROS生成,同时减少自吸收。
IR820基光敏剂在HSA存在下于808 nm光照射下的ROS生成
鉴于白蛋白能够包载疏水性分子,我们进一步考察了NanoIR820-3对白蛋白的响应特性。随着HSA浓度的升高,代表单体形式的约812 nm处吸收峰逐渐增强。此外,在加入HSA后,还观察到了与浓度相关的荧光增强现象。在HSA存在条件下(2当量),IR820基光敏剂的ROS生成能力显著提高。动态光散射结果显示,在加入HSA后,NanoIR820-3的平均粒径减小至约6 nm,与HSA的典型粒径相近。这表明HSA能够包载IR820-3,并诱导NanoIR820-3发生部分解组装。加入HSA后所观察到的荧光强度增强和ROS生成增加,可能归因于IR820-3与HSA疏水结合口袋之间的相互作用,这种作用抑制了淬灭过程,并减少了其在水溶液中的过度聚集。

体外实验
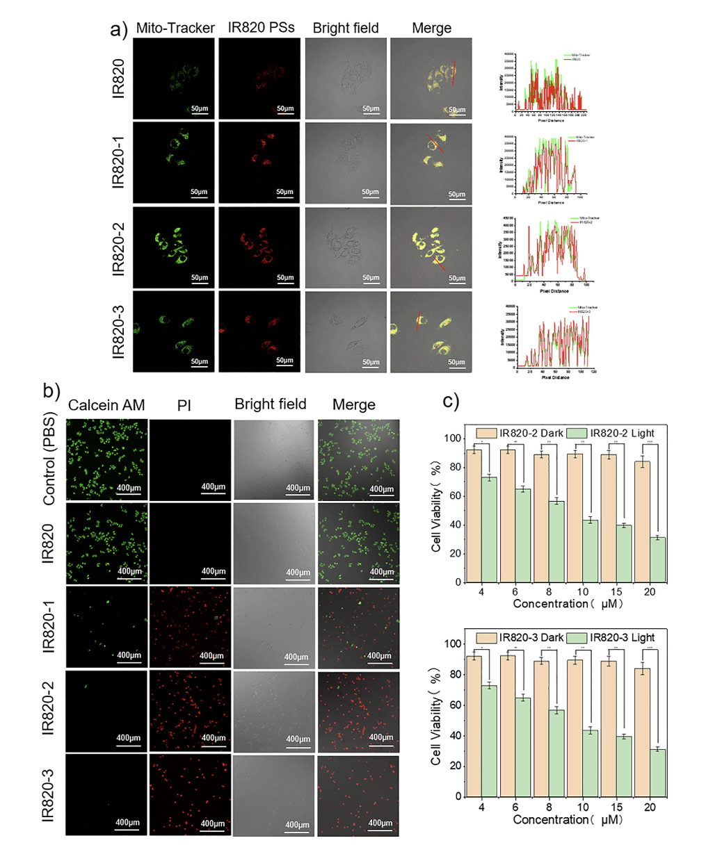
鉴于这些光敏剂具有优异的光物理和光化学性质,我们使用HeLa细胞进行了体外光活性实验。首先,评估了IR820基光敏剂的细胞摄取情况,结果表明,IR820基光敏剂可在30 min内快速积聚于HeLa细胞中。随后,我们利用一种市售的细胞器特异性示踪探针评估了它们在细胞内的分布。IR820基光敏剂发出的红色/近红外荧光与线粒体MitoTracker Green探针的绿色荧光表现出显著重叠。IR820、IR820-1、IR820-2和IR820-3的Pearson相关系数(Rr)分别为0.80、0.90、0.95和0.81。利用Image-Pro Plus软件对两种染料光谱分离后的图像进行了分析。在选定的线性兴趣区域中,HeLa细胞经IR820衍生物和MitoTracker共染后,两者的强度分布曲线呈现同步变化。这些结果表明,IR820衍生物能够高效进入线粒体,也提示其阳离子结构在线粒体选择性靶向中发挥了作用。
接下来,我们评估了IR820基光敏剂的体外生物相容性和抗肿瘤活性。在无激光照射条件下,HeLa细胞与IR820基光敏剂孵育6 h后仍保持较高存活率。值得注意的是,未观察到与浓度相关的细胞毒性效应,这表明它们在暗条件下具有良好的生物相容性和极低的细胞毒性。为了确定光敏剂诱导光毒性的最佳条件,我们考察了光照时长和激光功率的影响。将光敏剂与细胞孵育30 min后,施加300 mW/cm²的激光功率。采用calcein AM/PI共染法评估细胞活力,该方法可在不同照射时间下标记活细胞和死细胞。此外,我们还在固定照射时间为15 min的条件下考察了激光功率的影响。结果表明,当IR820基光敏剂暴露于808 nm激光、功率为300 mW/cm²、照射15 min时,可获得最佳的PDT效果。在这一最优条件下,PBS和IR820对HeLa细胞仅表现出极低的光毒性;相比之下,IR820-1、IR820-2和IR820-3的光毒性效应则依次增强。最后,我们利用CCK-8法考察了IR820-1–3光敏剂的抗肿瘤活性。经808 nm光照后,IR820-1–3光敏剂均能以浓度依赖方式有效抑制癌细胞增殖。其中,IR820-3表现出最高的PDT效能,可诱导HeLa细胞72.0%的细胞死亡。为了验证I型光敏剂在克服缺氧方面具有优势这一关键假设,有必要在严格控制的常氧和缺氧环境下,定量评估并比较IR820-3的光毒性效应,从而验证其克服肿瘤缺氧的能力。如文中所示,缺氧组在预设低氧环境(1% O2)下处理,常氧组则在标准条件(21% O2)下培养。光照后,我们采用MTT法定量测定细胞存活率。结果表明,IR820-3在缺氧条件与常氧条件下的光动力杀伤效果并无显著差异。该实验为IR820-3能够有效克服缺氧并维持其光动力性能提供了直接证据。
为了阐明其抗肿瘤机制,我们利用特异性ROS探针DCFH-DA和DHE,通过共聚焦荧光成像评估了细胞内总ROS和超氧阴离子的产生水平。所有IR820基光敏剂在808 nm激光照射后均产生了大量ROS。在所测试的光敏剂中,IR820-3表现出最强的ROS生成能力。这些观察结果与CCK-8实验结果一致,表明IR820-3可通过I型和II型两种途径发挥较强的抗肿瘤活性。为了进一步验证线粒体靶向IR820-3光敏剂的细胞内毒性机制,我们首先使用线粒体定位的超氧阴离子探针Mito-Cy-Tfs和线粒体定位的过氧化氢探针Mito-Bor,证实了这些ROS在光照后的生成及其在线粒体中的特异性定位。同时,为评估由此引起的线粒体功能障碍,我们使用荧光电位探针JC-1检测线粒体膜电位(ΔΨm)的破坏。JC-1红/绿荧光强度比值下降表明ΔΨm发生崩塌,这是线粒体介导凋亡中的一个关键早期事件。总之,我们的实验结果证实,IR820-3确实如设计所预期的那样,是一种线粒体定位型光敏剂,其细胞毒作用主要通过I型光化学机制实现,即直接破坏线粒体膜电位并触发细胞死亡。

体内实验
为了评估IR820-3在体内的肿瘤积聚能力,我们在静脉注射IR820-3后,对HeLa荷瘤小鼠进行了体内实时荧光成像。当肿瘤体积达到约100 mm³时,将IR820-3(100 µL,10 µM)经尾静脉注入小鼠体内。我们通过小动物成像系统在注射后的不同时间点观察到肿瘤部位出现明显的荧光积聚。结果发现,肿瘤部位的荧光强度随时间逐渐增强,在60 min时达到最大值,之后逐渐下降,并持续至2 h。为了更直观地显示荧光强度的变化,文中还对肿瘤部位的荧光进行了定量分析。该结果表明,IR820-3能够在肿瘤部位实现积聚。受体外实验结果和IR820-3肿瘤积聚能力的鼓舞,我们进一步在HeLa荷瘤小鼠模型中评估了其PDT效果。将HeLa细胞(2.5 × 10^6)注射至每只小鼠腿部以建立荷瘤小鼠模型。随后将小鼠分为五个平行组,分别接受PBS、IR820、IR820-3、IR820+激光以及IR820-3+激光处理。当肿瘤体积达到约100 mm³时,分别将各样品(100 µL,10 µM)经尾静脉注入荷瘤小鼠体内。激光治疗组接受808 nm激光照射进行PDT治疗,照射条件为300 mW/cm²、15 min。在第1、4、9和14天,对小鼠进行拍照,并测量肿瘤体积以监测肿瘤发展过程。结果显示,IR820-3+激光组的肿瘤显著缩小,而其他处理组的肿瘤则仍然明显增大。14天后,将小鼠处死,收集肿瘤样本并称重。注射后第14天小鼠肿瘤组织的大小和重量与肿瘤生长抑制结果高度一致。这些结果表明,IR820-3在808 nm光照下能够有效抑制肿瘤生长。此外,每两天记录一次小鼠体重。结果显示,在14天治疗期间,小鼠体重未出现明显波动,说明所注射样品未引起显著的全身急性毒性。

结论
我们设计并开发了高效的无重原子近红外光敏剂,用于增强型荧光成像引导癌症光动力治疗。通过在IR820骨架的中位引入位阻庞大/富电子取代基,我们对基于七甲川花菁的近红外光敏剂的分子设计获得了新的认识。这些取代基的给电子能力和空间位阻对于增强ROS生成都至关重要,其中空间位阻起到了尤为关键的作用。瞬态吸收光谱研究进一步支持了这一发现。具有高度扭曲结构的IR820-3表现出最长的三重态寿命,并可通过I型和II型光化学机制实现更优异的ROS生成。七甲川花菁骨架的阳离子主链使IR820基光敏剂能够实现选择性的线粒体靶向,这是其一个关键特征。在这一系列光敏剂(IR820-1–3)中,IR820-3表现出最高的PDT效能,同时具备中等水平的荧光成像能力。体内实验结果表明,经尾静脉给药后,IR820-3可在肿瘤部位积聚,并由此实现高效的肿瘤抑制。
参考文献
Molecular Design of Highly Efficient Heavy-Atom-Free Near-Infrared Cyanine Photosensitizers for Fluorescence Image-Guided Photodynamic Therapy of Solid Tumors. Van-Nghia Nguyen, Huixian Liang, Hyunsun Jeong, Jieun Bang, Chang Woo Koh, Kunemadihali Mathada Kotraiah Swamy, Sungnam Park, JaeHong Park, Fabiao Yu, Juyoung Yoon. Advanced Healthcare Materials, 2026;0:e05692. doi.org/10.1002/adhm.202505692.