动脉粥样硬化(Atherosclerosis,AS)是常见的慢性心血管疾病,主要特征为动脉内壁形成由脂质、胆固醇、钙和其他物质组成的粥样斑块,导致血管管腔狭窄、管壁变硬,是引起心血管疾病的常见原因。
内皮细胞(Endothelial cells, ECs)通过炎症反应,促使单核细胞黏附、迁移至病灶部位,在AS早期发挥关键作用。多种药物通过改善内皮细胞功能,抑制内皮细胞激活和炎症反应,发挥心血管保护作用。
内皮细胞(EC)功能障碍和血管炎症在粥样硬化的发展中起着关键作用。长非编码RNA在血管病理中扮演重要角色,但它们在控制血管炎症中的作用尚不明确。MIR181A1HG是一种保守的长非编码RNA,与miR-181a1和miR-181b1相邻,这两种RNA均与血管炎症有关。本研究旨在探讨MIR181A1HG在调节血管炎症中的作用。
为了了解MIR181A1HG在动脉粥样硬化发展中的表达和调控机制,研究者检测了小鼠和人类动脉粥样硬化病变中MIR181A1HG的表达情况。结果显示,与早期斑块相比,晚期斑块中内皮细胞(ECs)MIR181A1HG的表达显著增加(图1A)。与正常主动脉根部相比,喂食高胆固醇饮食12周的ApoE−/−小鼠主动脉根部病变中MIR181A1HG的表达显著上调(图1B-C)。作者进一步检测了MIR181A1HG在MAC-2+巨噬细胞、CD31+内皮细胞和a-SMA+平滑肌细胞的表达情况。结果显示,MIR181A1HG主要在主动脉根部病变的内皮细胞和巨噬细胞中表达(图1D)。
图1. 人类与小鼠动脉粥样硬化病变中MIR181A1HG表达量的增加。A,通过RNA原位杂交(RNA-ISH)及定量分析检测早期和晚期人类颈动脉斑块中MIR181A1HG的表达(红色标记)(n=6)。比例尺:200微米。B,采用RNA-ISH技术检测正常ApoE−/−小鼠及高胆固醇饮食12周的ApoE−/−小鼠主动脉根部病变中MIR181A1HG的表达(红色标记)(n=10)。比例尺:50微米。C,通过实时定量聚合酶链反应(RT-qPCR)检测高胆固醇饮食0、4、8、12周后ApoE−/−小鼠主动脉内膜中MIR181A1HG的表达量(n=6)。D,结合免疫荧光染色的RNA-ISH技术检测MAC-2+巨噬细胞、CD31+内皮细胞和a-SMA+平滑肌细胞在主动脉根部病变中的MIR181A1HG表达。
为探究MIR181A1HG在动脉粥样硬化发展中的作用。作者构建了MIR181A1HG基因敲除模型,结果发现基因敲除小鼠在主动脉和主动脉根部的病变负担分别减少了37%(P=6.5×10−5;图2A)和31%(P=1.2×10−3;图2B)。MIR181A1HG的缺失显著减少了小鼠的坏死区域(图2C);病变区域中巨噬细胞和T细胞的数量显著减少(图2F和2G),但SMCs和胶原含量增加(图2D和2E)。通过末端脱氧核苷酸转移酶介导的dUTP切口末端标记染色显示,MIR181A1HG基因敲除显著抑制了主动脉根部病变中的细胞凋亡(图2H)。与ApoE−/−小鼠相比,MIR181A1HG−/−ApoE−/−小鼠在主动脉根部病变中表现出ICAM-1和VCAM-1(动脉粘附分子)表达减少,以及单核细胞向血管壁的招募和浸润减少(图2I和2K)。
图2. MIR181A1HG基因敲除抑制血管炎症及动脉粥样硬化病变形成。A,ApoE−/−和MIR181A1HG−/−ApoE−/−小鼠主动脉前壁油红O染色(左)。全主动脉斑块面积定量分析(每组n=12;右)。B,ApoE−/−和MIR181A1HG−/−ApoE−/−小鼠主动脉根部油红O染色。比例尺200微米。主动脉根部病变面积定量分析(每组n=12)。C-G:通过(C)苏木精-伊红(H&E;坏死)染色评估主动脉根部病变。比例尺200微米。D,苦味酸苏木精红(胶原)。比例尺200微米。E,α-SMA+(血管平滑肌细胞)。比例尺100微米。F,MAC-2+(巨噬细胞)。比例尺50微米。G,CD3+ (T细胞)。比例尺50微米。n=12/组。H,末端脱氧核苷酸转移酶介导的dUTP缺口末端标记(TUNEL)染色检测病变细胞凋亡(n=12/组)。比例尺50微米。I,主动脉根部病变ICAM-1免疫荧光染色(n=12/组)。比例尺50微米。J,主动脉根部病变VCAM-1免疫荧光染色(n=12/组)。比例尺50微米。K,主动脉根部病变单核细胞浸润及定量分析(n=8/组)。
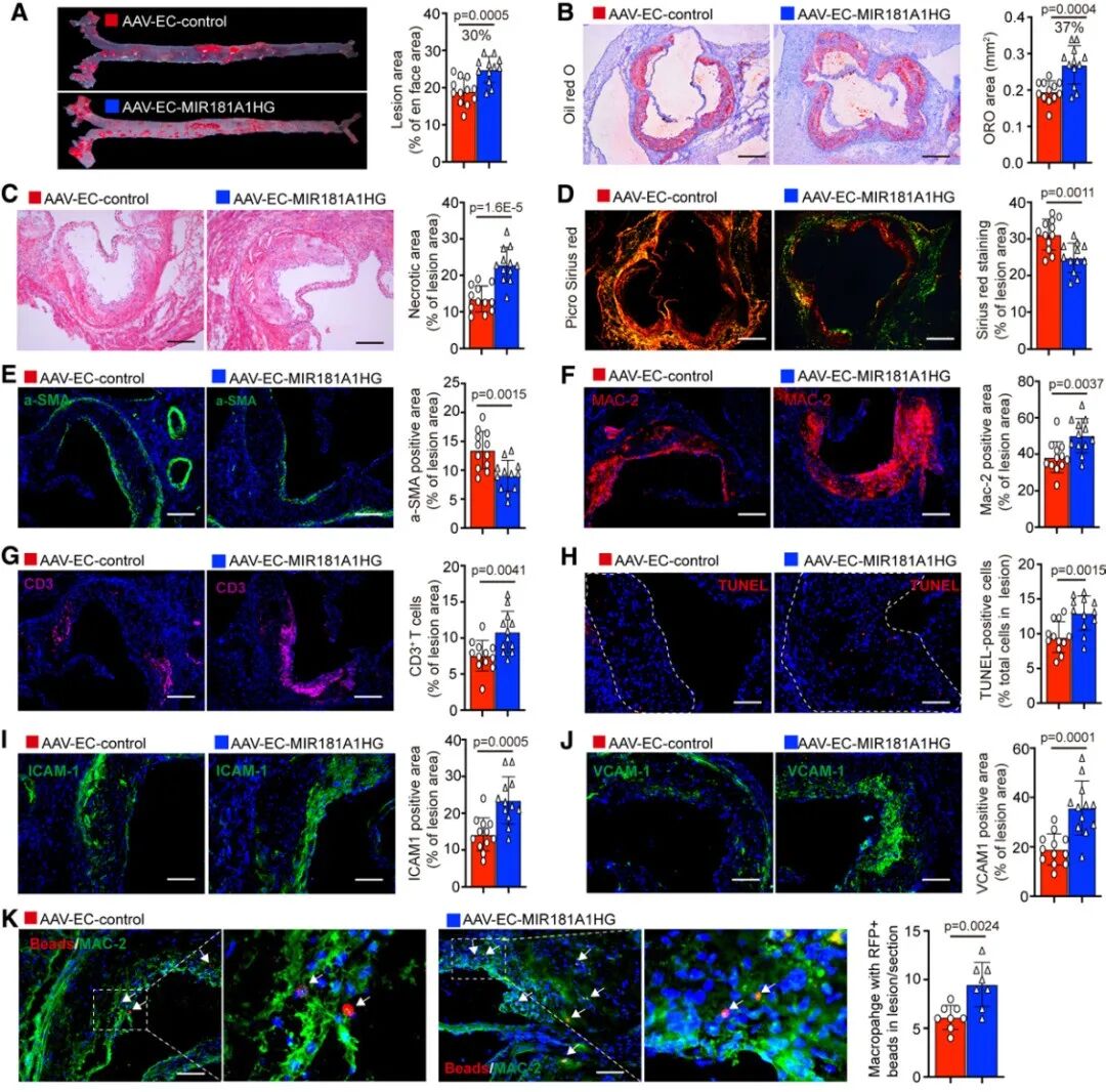
为了进一步研究EC特异性MIR181A1HG过表达是否能调节血管炎症和动脉粥样硬化。作者构建了MIR181A1HG过表达模型。高胆固醇饮食12周后,整个主动脉和主动脉根部的病变负担显著增加(图3A-3B)。此外,MIR181A1HG过表达显著增加了小鼠病变区域的坏死面积(图3C),巨噬细胞和T细胞的数量也随之增加(图3F至3G),但平滑肌细胞和胶原蛋白含量减少(图3D至3E)。通过末端脱氧核苷酸转移酶介导的dUTP缺口末端标记染色显示,MIR181A1HG过表达显著促进了病变中的细胞凋亡(图3H)。此外,与AAE-EC对照组相比,ApoE−/−和MIR181A1HG−/−ApoE−/−小鼠在接受AAV-EC-MIR181A1HG治疗后,主动脉根部病变中内皮ICAM-1和VCAM-1表达显著上调,单核细胞招募和浸润到血管壁中也有所增加(图3I至3K)。
图3. 内皮细胞(EC)特异性MIR181A1HG过表达增强了血管炎症和动脉粥样硬化病变的形成。A,ApoE−/−小鼠接受AAV-EC对照组和AAV-EC-MIR181A1HG治疗后,主动脉面的油红O染色结果。量化了每组12个样本的整个主动脉斑块面积。B,ApoE−/−小鼠接受AAV-EC对照组和AAV-EC-MIR181A1HG治疗后,主动脉根部的油红O染色结果。比例尺为200微米。量化了每组12个样本的主动脉根部病变大小。C至G,在主动脉根部,通过(C)苏木精和伊红(H&E;坏死)评估病变。比例尺为200微米。D,Picrosirius红(胶原)。比例尺为200微米。E,α-SMA+(平滑肌细胞)。比例尺为100微米。F,MAC-2+(巨噬细胞)。比例尺为50微米。G,CD3+ (T细胞)。比例尺为50微米。每组12个样本。H,末端脱氧核苷酸转移酶介导的dUTP缺口末端标记(TUNEL)染色检测了病变细胞凋亡(每组12个样本)。比例尺:50微米。I,主动脉根部病变中ICAM-1的免疫荧光染色(每组12个样本)。比例尺为50微米。J,主动脉根部病变处VCAM-1的免疫荧光染色(每组n=12)。比例尺:50µm。K,主动脉病变部位单核细胞的体内浸润根部及定量分析(每组n=8)。箭头指示含有病变部位MAC-2+巨噬细胞的RFP微珠。
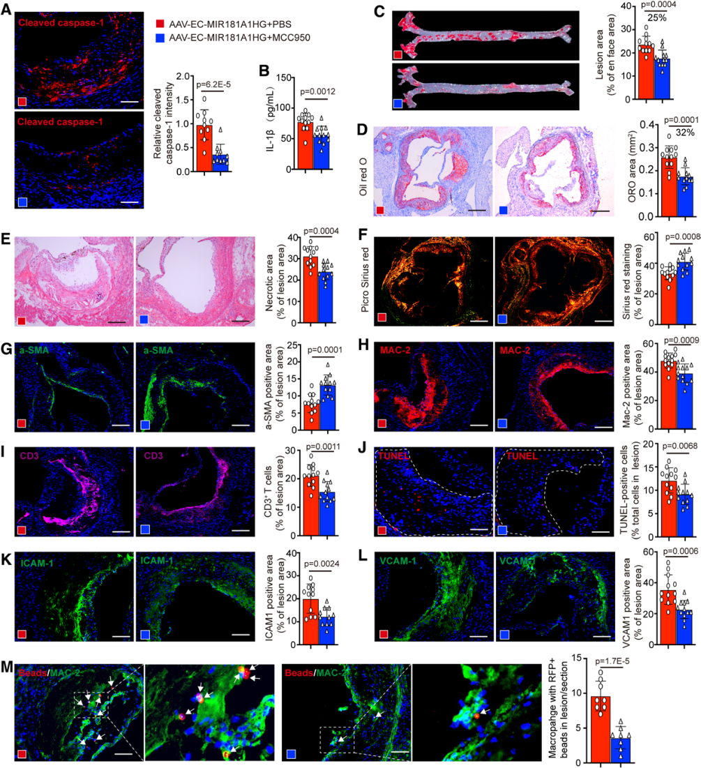
为了探究MIR181A1HG是否通过激活NLRP3炎性体促进动脉粥样硬化斑块的形成,研究人员对ApoE−/−小鼠进行AAVEC-MIR181A1HG处理后,每隔一天分别腹腔注射PBS或MCC950(NLRP3抑制剂)。结果显示,接受MCC950治疗的小鼠主动脉根部病变区域裂解型caspase-1表达水平降低,血浆IL-1β浓度也显著下降(图4A和4B),这表明MCC950能有效抑制Nlrp3炎性小体的活化。MCC950治疗显著减少了病变负担及病变区域的坏死面积(图4C-E),且巨噬细胞和T细胞含量减少(图4H和4I),平滑肌细胞和胶原蛋白含量增加(图4F和4G)。通过末端脱氧核苷酸转移酶介导的dUTP缺口末端标记染色显示,MCC950治疗显著减轻了由MIR181A1HG过表达引起的病变中细胞凋亡的增加(图4J),逆转了主动脉病变中ICAM-1和VCAM-1高表达,以及单核细胞向血管壁的招募和浸润(图4K至4M)。以上结果表明,MIR181A1HG通过激活NLRP3炎性体部分促进了动脉粥样硬化斑块的形成。

图4.药理学抑制Nlrp3(MCC950)逆转了MIR181A1HG过表达调控的动脉粥样硬化病变增强。将ApoE−/−小鼠随机分为对照组和MCC950组(每组n=12),分别接受pAAV-ICAM2p-MCS-SV40PolyAMIR181A1HG(每只小鼠1E+11v.g.)治疗,随后每隔一天腹腔注射PBS或MCC950(20 mg/kg/只,MCE,HY-12815A)。A,对照组与MCC950组主动脉根部病变中裂解型caspase-1的免疫荧光染色及定量分析(每组n=10)。比例尺:50µm。B,对照组与MCC950组血浆IL-1β水平ELISA检测(每组n=12)。C,对照组与MCC950组主动脉根部油红O染色及全主动脉斑块面积定量分析(每组n=12)。D,对照组与MCC950组主动脉根部油红O染色及斑块面积定量分析(比例尺:200µm)。E至I,主动脉根部病变通过以下方法评估:(E)苏木精-伊红(H&E;坏死)染色。比例尺:200µm。F,苦味酸苏木精红(胶原)。比例尺:200µm。G,平滑肌细胞特异性肌动蛋白(α-SMA+)。比例尺:100µm。H,巨噬细胞(MAC-2+)。比例尺:50µm。I,T细胞(CD3+)。比例尺:50µm。n=12/组。J,末端脱氧核苷酸转移酶介导的dUTP缺口末端标记(TUNEL)染色检测病变细胞凋亡(n=12/组)。比例尺:50µm。K,主动脉根部病变ICAM-1免疫荧光染色(n=12/组)。比例尺:50µm。L,主动脉根部病变中VCAM-1的免疫荧光染色结果(每组n=12)。比例尺:50µm。M,主动脉根部病变中单核细胞体内浸润及定量分析(每组n=8)。比例尺:50µm。箭头指示病变部位含有MAC-2+巨噬细胞的RFP标记微球。比例尺:50µm。
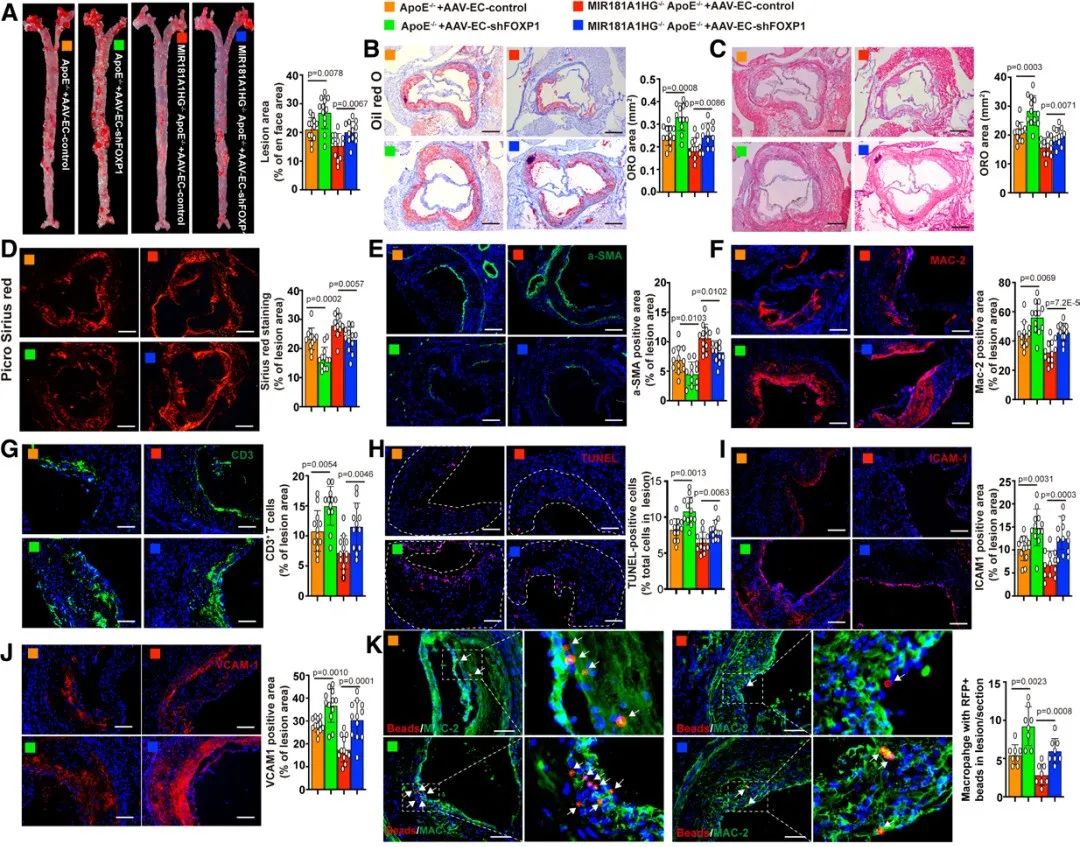
作者利用RNA-pull down和液相色谱-质谱分析,将Foxp1捕获为MIR181A1HG结合蛋白。作者发现Foxp1沉默显著逆转了主动脉及主动脉根部动脉粥样硬化病变负荷的减少趋势(图5A-B)。Foxp1基因敲除可逆转MIR181A1HG对巨噬细胞、T细胞、血管平滑肌细胞及病变部位胶原含量的调控作用(图5D-5G)。通过末端脱氧核苷酸转移酶介导的dUTP缺口末端标记染色显示,Foxp1敲除可逆转MIR181A1HG沉默所导致的细胞凋亡抑制现象(图5H)。此外,Foxp1敲除还能够恢复内皮细胞中ICAM-1和VCAM-1表达水平的降低,以及单核细胞向血管壁的募集和浸润功能。
本研究表明MIR181A1HG可以作为未来治疗血管炎症性疾病的重要靶点。
图5. 内皮细胞(EC)特异性Foxp1沉默逆转了MIR181A1HG缺失介导的体内抗动脉粥样硬化效应。A.ApoE−/−和MIR181A1HG−/−ApoE−/−小鼠经尾静脉注射AAV-EC对照组或AAV-ECshFOXP1组后,主动脉内膜面的油红O染色结果(左图)。全主动脉斑块面积定量分析(每组n=12;右图)。B.ApoE−/−和MIR181A1HG−/−ApoE−/−小鼠经尾静脉注射AAV-EC对照组或AAV-ECshFOXP1组后,主动脉根部的油红O染色结果。比例尺:200µm。主动脉根部病变面积定量分析(每组n=12)。C-G:通过(C)苏木精-伊红(H&E)染色评估主动脉根部病变(坏死)。比例尺:200µm。D.苏木精-伊红(胶原)。比例尺:200µm。E.α-SMA+(血管平滑肌细胞)。比例尺:100µ。F.MAC-2+(巨噬细胞)。比例尺:50µm。G.CD3+(T细胞)。比例尺:50µm。n=12/组。H.终末脱氧核苷酸转移酶介导的dUTP缺口末端标记(TUNEL)染色检测病变细胞凋亡(n=12/组)。比例尺:50µm。I.主动脉根部病变中ICAM-1免疫荧光染色(n=12/组)。比例尺:50µm。J.主动脉根部病变中VCAM-1免疫荧光染色(n=12/组)。比例尺:50µm。K.主动脉根部病变中单核细胞浸润及定量分析(n=8/组)。箭头指示病变中含MAC-2+巨噬细胞的RFP磁珠。比例尺:50µm。
深海鱼油中富含Omega-3多不饱和脂肪酸(ω-3 PUFAs),特别是二十碳五烯酸(EPA)和二十二碳六烯酸(DHA) 。研究者之前发现EPA的主要代谢产物是17,18-环氧二十碳五烯酸(17,18-EEQ),它通过抑制内皮细胞激活介导ω-3 PUFAs的AS保护作用,但17,18-EEQ作用的详细机制尚不完全清楚。
本研究发现17,18-环氧二十碳五烯酸(17,18-EEQ)的受体是鞘氨醇-1-磷酸受体1 (S1PR1),17,18-EEQ通过S1PR1偏向性激活Gq信号,促进IP3的释放并引起细胞内Ca2+浓度的升高,从而使eNOS转变为活化状态,诱导NO产生从而抑制VCAM-1的表达,保护动脉粥样硬化。这些结果揭示了鱼油预防AS的新机制,为相关疾病的防治提供了新的思路及策略。
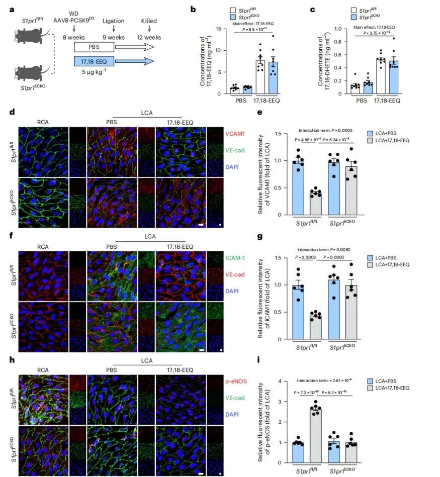
为探究内皮S1PR1在紊乱血流相关动脉粥样硬化中的作用及17,18-EEQ体内给药效果,研究人员在S1pr1fl/fl(敲除)和S1pr1ECKO(过表达)小鼠体内植入皮下渗透泵,持续输送17,18-EEQ(5 μg kg−1)或PBS溶液,持续4周(图6a)并构建动脉粥样硬化模型。在S1pr1fl/fl小鼠中,使用17,18-EEQ处理能显著抑制部分结扎动脉中粘附分子(VCAM1和ICAM1)的表达,而S1pr1ECKO小鼠未观察到此效应(图6d-g)。与未结扎的对侧血管相比,S1pr1fl/fl小鼠的结扎颈动脉中eNOS磷酸化水平降低,但经17,18-EEQ预处理后p-eNOS表达得以恢复(图6h-i)。
图6. 17,18-EEQ在体内可有效抑制内皮细胞活化。a.AAV给药、渗透泵植入、西式饮食(WD)喂养、颈动脉部分结扎(PCAL)及后续分析的实验策略示意图。b,c.S1pr1fl/fl和S1pr1ECKO小鼠在注射AAV-PCSK9DY(1×10^11 vg)并进行7天西式饮食后,接受7天PCAL手术的S1pr1fl/fl和S1pr1ECKO小鼠(n = 8),其血浆中17,18-EEQ (b)和17,18-DHETE (c)水平。d-i.S1pr1fl/fl和S1pr1ECKO小鼠在注射AAV-PCSK9DY(1×10^11 vg)并进行7天西式饮食后,植入持续输注17,18- EEQ (5 μg kg−1)的渗透泵,接受7天PCAL手术的颈动脉VCAM1 (d)、ICAM1 (f)和p-eNOS (h)免疫荧光染色结果(n = 6)。LCA:左颈动脉;RCA:右颈动脉。比例尺:20 μm。定量分析VCAM1 (e)、ICAM1 (g)和p-eNOS (i)的相对荧光强度。统计分析基于LCA组数据。j组为8周龄的S1pr1fl/fl和S1pr1ECKO小鼠,经AAV-PCSK9(1×10^11 vg)注射及WD饮食处理后,植入渗透泵持续输注17,18-EEQ (5 μg kg−1)7天,并接受PCAL手术21天(n = 8)。颈动脉离体标本中可见动脉粥样硬化病变(j)。比例尺:1.5毫米。k组为结扎颈动脉切片进行苏木精-伊红(H&E)染色(n = 8)。l,m组分别显示病变面积百分比(l)与绝对面积。
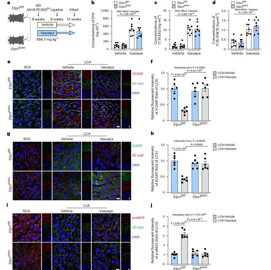
Vascepa(一种富含EPA的处方药物)在大规模III期临床试验REDUCE-IT31中被证实可降低心血管事件发生率。为探究Vascepa对内皮S1PR1介导的血流紊乱引发动脉粥样硬化的干预作用。研究人员构建S1pr1fl/fl和S1pr1ECKO小鼠动脉粥样硬化模型(图7a),口服灌胃给予Vascepa(666.7 mg·kg−1)或橄榄油。结果表明,Vascepa显著增加了血浆中EPA、17,18-EEQ和17,18-DHETE的浓度,这些成分在抑制血管炎症和促进eNOS磷酸化中起关键作用。在S1PR1缺失小鼠中,Vascepa的抗动脉粥样硬化效果完全消失(图7e-h),表明其作用依赖于S1PR1的存在。此外,Vascepa诱导的eNOS磷酸化水平与17,18-EEQ给药组在结扎颈动脉中的表现一致(图7i-j)。
图7. S1PR1参与Vascepa介导的体内内皮细胞活化抑制。a,AAV给药实验策略示意图:口服灌胃、WD喂养、PCAL手术及后续分析流程。b-d,S1pr1fl/fl和S1pr1ECKO小鼠经AAV-PCSK9DY(1×10^11 vg)给药并进行WD后,血浆中EPA (b)、17,18-EEQ (c)和17,18-DHETE (d)水平变化。这些小鼠连续7天经口灌胃Vascepa (666.7 mg/kg−1)或橄榄油,并接受PCAL手术持续21天(n = 8)。e-j,S1pr1fl/fl和S1pr1ECKO小鼠颈动脉免疫荧光染色代表性图像:VCAM1 (e)、ICAM1 (g)及p-eNOS (i),经AAV-PCSK9DY(1×10^11 vg)给药并进行WD后,连续7天经口灌胃Vascepa (666.7 mg/kg−1)或橄榄油,并接受PCAL手术7天(n = 6)。比例尺为20 μm。VCAM1 (f)、ICAM1 (h)和p-eNOS (j)的相对荧光强度定量分析。统计分析基于LCA组数据。k组为S1pr1fl/fl和S1pr1ECKO小鼠(8周龄),经AAV-PCSK9(1×10^11 vg)注射及WD喂养后,通过口服灌胃给予Vascepa或橄榄油7天,并接受PCAL手术21天(n = 8)。通过分离颈动脉观察动脉粥样硬化病变。比例尺为1.5 mm。l组为左侧颈动脉切片进行H&E染色(n = 8)。
本研究结果强调了S1PR1在体内介导EPA的抗炎和动脉粥样硬化保护作用中的重要性,为理解17,18-EEQ的血管内皮保护作用机制提供了新视角以及为靶向S1PR1-Gq改善动脉粥样硬化提供新的思路。
1. Huaner Ni ,* Yulong Ge ,* et al. LncRNA MIR181A1HG Deficiency Attenuates Vascular Inflammation and Atherosclerosis. Circulation Research. 2025;136:00–00. DOI: 10.1161/CIRCRESAHA.124.325196
2. Ting Zhou 1,5, Jie Cheng2,3,4,5,Shuo He1 ,et al.The sphingosine-1-phosphate receptor 1 mediates the atheroprotective effect of eicosapentaenoic acid. nature metabolism, 21 june 2024