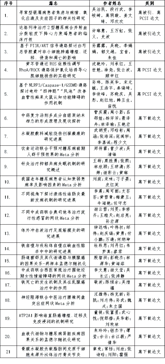
近日,中国知网公布《学术精要数据库》发布了2015—2025年高影响力论文(统计数据截至2025年9月30日)。《海南医科大学学报》2023—2025年新增49篇论文入选,其中学科排名前1%的高影响力论文21篇,包括高被引、高PCSI论文1篇,高被引论文2篇,高PCSI论文2篇,高下载论文16篇。

高PCSI论文、高被引论文

高被引论文

高PCSI论文

据悉,《学术精要数据库》基于中国知网资源总库遴选各学科代表性论文,并为单篇代表作提供定性与定量评价数据。该数据库收录了近十年国内期刊论文、会议论文中入选高影响力论文或他引频次排名进入学科前10%的论文;同时以被引频次、下载频次、PCSI指数(论文引证标准化指数)等多维度核心指标为遴选依据,将学科排名前1%的论文认定为高影响力论文,按指标类型分为高被引论文、高下载论文和高PCSI论文。
高被引论文是指同年度同学科同种文献类型(研究型、综述型文献)的国内期刊、会议论文中,总被引频次排名前1%的论文,即高被引论文Top1%。
高下载论文是指同年度同学科同种文献类型(研究型、综述型文献)的国内期刊、会议论文中,总下载频次排名前1%的论文,即高下载论文Top1%。
高PCSI论文是指同年度同学科同种文献类型(研究型、综述型文献)的国内期刊、会议论文中,PCSI指数排名前1%的论文,即高PCSI论文Top1%。
PCSI指数(论文引证标准化指数)是指将(PCSI统计源)被引频次进行标准化处理后所得到的相对影响力评价指标,能够表征论文被“控制后统计源”引用的次数与同学科同年度论文平均水平的差距,学科平均水平PCSI指数为1.65。